• 集团概况
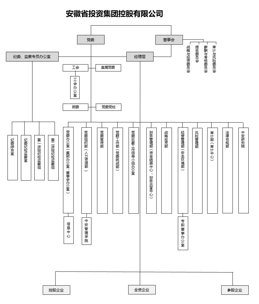
  • 组织架构
  • 成长历程
  • 联系我们
安徽省投资集团控股有限公司
发稿单位:       日期:2026-01-01        点击:

Produced By 大汉网络 大汉版通发布系统